2025-01-03

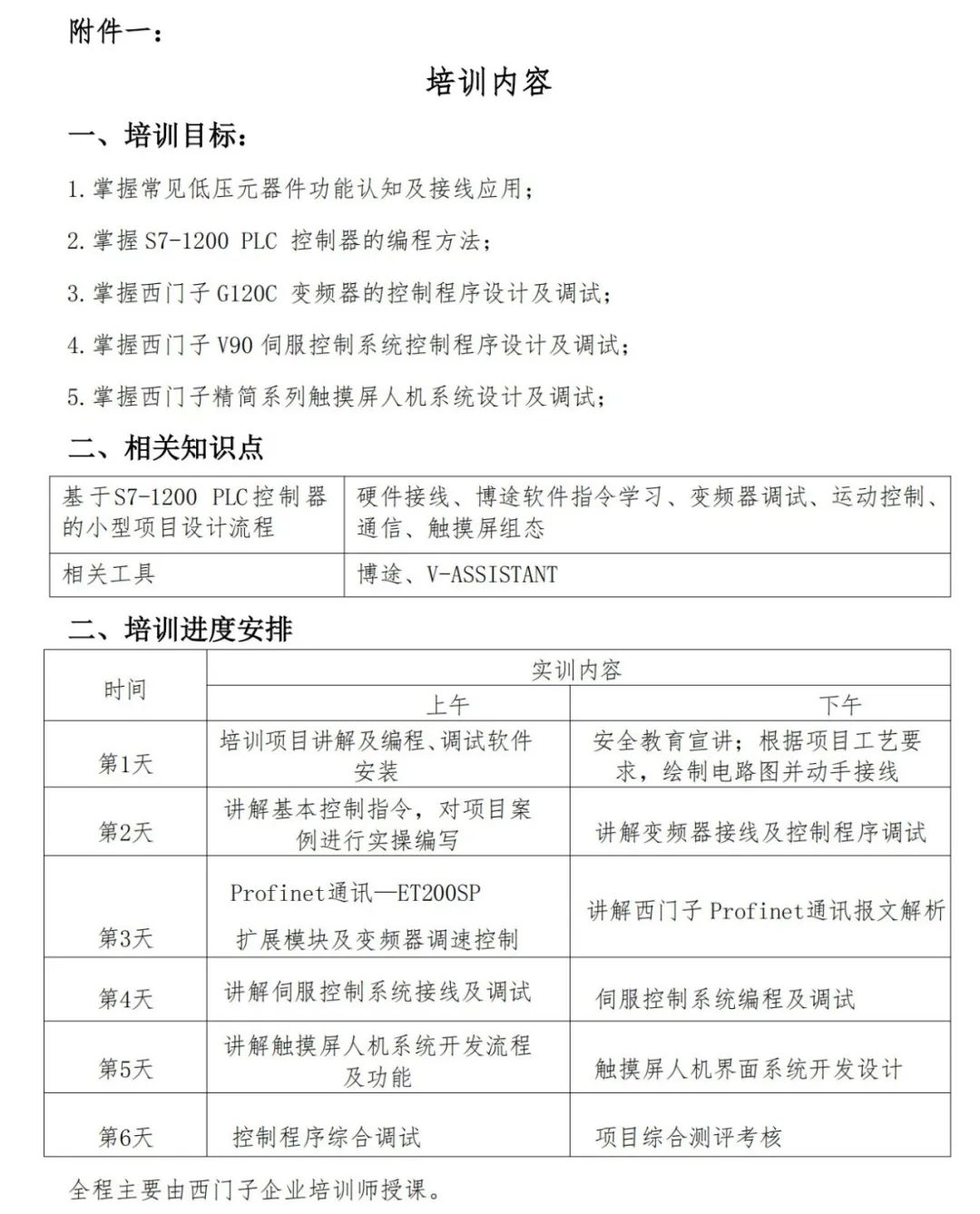
为了加强新时代高水平职业教育教师队伍建设,按照《教育部财政部关于实施职业院校教师素质提高计划(2021-2025年)的通知》(教师函(2021)6号)要求。目前职业院校的师资队伍建设、高技能人才培养模式等已成为当前职教与制造企业共同关心的焦点问题。
2025年1月13日至2025年1月18日,赞华集团旗下分子公司——河南骐驭智能科技有限公司、郑州信息科技职业学院共同举办,西门子S7-1200PLC师资培训班,在郑州信息科技职业学院(东校区)开启培训。结合河南省职教师资队伍建设情况,为使专业教师对智能制造领域有更加深入的了解、提升专业教师对相关教学资源的二次开发及创新应用能力、促进装备制造类专业教学资源的共建共享,给教师们创造一个交流学习的环境。
本次培训主要针对河南省及全国中高职院校、技工/师院校、应用型本科已经开设或计划开设装备制造大类、电子与信息大类等专业的院校相关老师,行业企事业单位相关领域专家老师。琪驭智能热忱邀请教育界领导、教师同仁及行业伙伴们积极参与,为推动职业教育与产业发展的深度融合、培养更多高素质的技术技能型人才贡献力量。

课程结束后,西门子工业技术培训中心将为您颁发专业证书,作为工业自动化领域的权威认证,其含金量在工程师认证中独树一帜,在工业自动化领域极具实用价值,有助于工程师在备考中提升实践能力和解决问题能力,适应工业自动化领域发展需求。这份专业证书不仅仅是对您在学习过程中所取得成果的高度认可,更是您未来在自动化控制领域从事教学与研究工作道路上的一座重要里程碑!

为确保培训质量,每期培训人数将严格控制在30人以内。请有意参加的老师们务必于2025年1月10日前,通过扫描专属二维码完成报名手续,抢占宝贵席位。

赞华集团,作为智能制造领域的先锋引领者,不断深化教育与产业的融合实践,全力促进职业教育教师队伍能力的全面提升,携手各界共创一个更加辉煌、光明的未来!